您好!欢迎访问中国科学院西双版纳热带植物园子站群! 2022/04/06 上午9:17:24 星期三

寄生习性驱动菟丝子属的质体基因组结构变异和基因丢失

发布时间:2024-04-26
来源:生物多样性研究组

寄生植物是通过特化器官吸器(haustorium)从寄主植物中获取养分和无机盐,这个习性在被子植物中至少独立演化了12次。旋花科菟丝子属(Cuscuta L.)是全球广布的寄生植物代表,已记载超过200个种。在形态上,菟丝子属植物属于茎寄生,根和叶片已完全退化,光合作用能力非常微弱或者完全失去。菟丝子属质体基因丢失和基因组功能退化已被多次报道,但其基因和基因组功能退化和演化规律尚未明晰。中国科学院西双版纳热带植物园以下简称“版纳植物园”联合国内外合作者选取菟丝子属23种和旋花科自养类群9种开展比较基因组学和分子演化分析,解析菟丝子属及其旋花科自养植物的质体基因组演化规律。

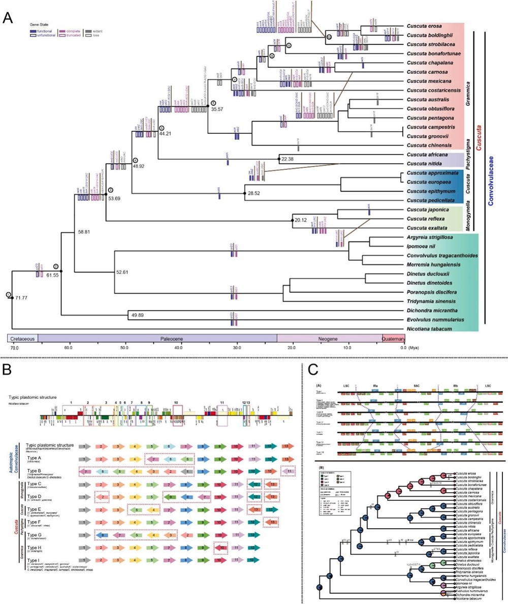
研究结果表明,旋花科植物的质体基因组结构变异多样,其中结构重排9种类型和IR边界扩张收缩有6类型。比较分析显示这些结构变异与寄生生活型转变密切相关,同时IR边界扩张收缩和大重复片段可能加剧了结构变异。菟丝子属的质体基因组退化呈现为渐进式,仅Grammica亚属Ceratophorae中三个种中发生大量的基因丢失。整体上,菟丝子属质体基因退化过程可分为五个阶段,即:NAD(P)H复合体→PEP复合体光合作用相关基因核糖体蛋白亚基基因→ATP合酶复合体。因此,旋花科菟丝子属的寄生习性促使质体基因受到了放松的选择约束,大量质体基因的微变异累积使得质体基因组发生了退化。研究为理解寄生植物的质体基因组分子演化和结构变异提供了新证据

该研究成果以Variations and reduction of plastome are associated with the evolution of parasitism in Convolvulaceae为题2024年4月15日发表在Plant Molecular Biology上。版纳植物园2018级硕士研究生陈丽琼为第一作者(已毕业,现为研究实习员),郁文彬研究员为通讯作者,姚昕博士和硕士研究生李鑫(已毕业,现为奈良科技大学博士研究生)、昆明植物所李德铢研究员西弗吉尼亚大学Craig Barrett教授以及美国宾州州立大学Claude W. dePamphilis教授参与了该研究。研究得到了云南省重大项目、国家自然科学基金、科技部基础专项等项目支持。

1 菟丝子属的生境及形态特征(图为大花菟丝子Cuscuta reflexa Roxb.)

2. 旋花科的质体基因组结构变异和基因退化(A)为旋花科的质体基因退化的祖先性状重建图;(B)为旋花科质体基因组结构变异类型图;(C)为旋花科质体基因组结构变异的祖先性状重建图。

本文作者:陈丽琼、郁文彬

责任编辑:张维静
附件: